高中英语语法算是英语当中的一个重难点,语法可以影响写作。今天小编在这给大家整理了高中英语语法知识点,接下来随着小编一起来看看吧!
高中英语语法知识点
专题一 :定 语 从 句
一、关系代词引导的定语从句
1、that 指人或物在从句中作主语,宾语或表语
which指物在从句中作主语,宾语或表语(作宾语时可以省略)
who指人在从句中作主语,宾语或表语
whom指人在从句中作宾语
whose指人或物在从句中作定语
as指人或物在从句中作主语,宾语或表语
but指人或物在从句中作主语,宾语或表语
注意:指物时,whose+名词=the+名词+of which或 of which+the+名词
2、as 的用法
(1)常用于下列结构:such…as; so…as;the same…as; as…as
注意:the same…as 表示同一类,不同一个
the same…that 表示同一个
(2)as与which的区别
a、位置不同
as可放在主句后,主句前或主句中间;which只能放在主句后。
b、as起连接作用,表达说话人的观点、看法,并指出主句内容的根据或出处,意为“正如,正像”。
Which相当于并列句,可以用and this来代替,意为“这一点,这件事’”。
注意:as常用于下列结构:as we know/ as is known to all, as we all can see, as has been said before/above,
as might be excepted, as is often the case, 一般不能用which代替as。
c、在从句中作主语时,which既可作系动词be的主语也可作实义动词的主语,而as只可作系动词be的主语。
二、只用that不用which的情况
1、.先行词为 all , much, everything, nothing , something ,anything, nothing, none, the one等不定代词时
2、先行词被only, any, few, little, no , all, just , very ,right等修饰时.
3、 当先行词是最高级或被形容词最高级修饰时。
4、 当先行词是序数词或被序数词修饰时。
5、当先行词是数词时.
6、 当先行词既指人又指物时。
7、如有两个定语从句,其中一个关系代词已用which,另一个关系代词则宜用 that。
8、主句是There be结构,修饰其主语的定语从句宜用that 作关系代词。
9、被修饰成分为表语,或者关系代词本身是定语从句的表语时,该关系代词宜用that。
10、先行词为what,关系代词用that。
11、有时为了避免重复而使用that引导定语从句。
三、只用which不用that的情况
1、 当介词放在关系代词之前时。
2、 在非限制性定语从句中。
3、 当关系代词指整个主句的概念时。
四、只用who不用that的情况
1、当先行词是one, ones,anyone或those时。
2、there be 结构中。
3、当先行词是人,后面有较长修饰语时。
4、为了避免重复或引起歧义。
5、当先行词是I,you,he,they等时(常用于谚语中)。
6、先行词是指成员的集体名词。
7、who可以引导非限制性定语从句。
8、先行词是拟人化的名词。
9、先行词指特定的人时用who,不指特定的人用that。
五、关系副词引导的定语从句
1、when时间状语
注意:It/Ihis/That + be + the first/ second/ last time that… 只能用that,that可以省略,从句用相应的完成时。
2、where 地点状语
注意:当先行词为模糊的地点时,如point. Situation, case, position, stage, scene, spot, activity, family, job等名词时用where.
3、why 原因状语 先行词为reason。
六、介词与关系代词
1、介词如何确定
(1)依据定语从句中动词的习惯搭配来确定
(2)依据先行词的习惯搭配来确定
(3)根据意思来确定
(4)为了强调某一名词,不定式前加上关系词
2、关系代词作介词的宾语时,介词的位置
(1)whom和which可以和介词一起放在先行词和从句之间,也可以把介词放在从句中有关动词的后面。
(2)含有介词的短语动词一般不拆开,介词仍放在动词的后面。
(3)关系代词that在从句中作介词宾语时,介词不能放在它的前面,只能放在从句中有关动词的后面。
(4)关系代词whose也可以在从句中与它所修饰的名词一起作介词宾语。
3、“名词/数词/代词+介词+关系代词”结构常见的形式有:名词/one/two/some/none/all/both/several/many/most/a few/a little/the+比较级/the+最高级…+of+which/whom。
七、定语从句中的主谓一致
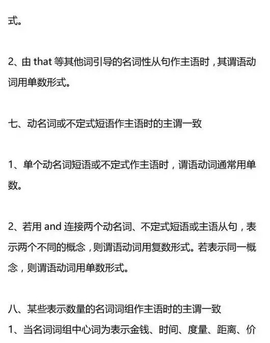
1、关系代词作从句的主语时,从句中谓语动词的人称和数要与先行词保持一致,先行词是句子时,从句的谓语动词用单数形式。
2、“one of+复数名词”位于关系代词前作先行词时,关系代词在从句中作主语,从句的动词通常用复数,但当one前有the,the only,the very等修饰时,从句的谓语动词要用单数。
八、注意way和time后接定语从句的情况
1、当先行词是way,且意为“方式、方法”时,引导定语从句的关系词有下列三种形式:that/in which/不填。
注意:关系词在从句中必须作状语。如果关系词在从句中作主语或宾语,按正常的定语从句分析。
2、当先行词是time时,若time作“次数”讲,应用that引导定语从句,that可省略;若time作“一段时间”讲,应用关系副词when或介词at/during+which引导定语从句。
专题二: 状 语 从 句
一、时间状语从句
1、when的用法
(1)when既可引导一个持续性动作,也可引导一个短暂性动作,可用于表示主句和从句动作同时发生或从句动作先于主句动作,有时还可表示从句动作后于主句,意为“当。。。时候”。
(2)when在be about to do...when...,be doing....when...,had done...when...,be on one’s way....when....,be on the point of doing.....when......等结构中,作“那时突然”讲。
(3)when “既然、鉴于;尽管,虽然(位于主句之后);如果”
2、while的用法
(1)表示“当...时候”,引导的动作必须是延续性的
(2)用作并列连词,表示相对关系“然而”
(3)引导让步状语从句,相当于although,意为“虽然”,位于主句前。
(4)引导条件状语从句,相当于as/so long as,意为“只要”
3、as 的用法
(1)表示“当...时候”,强调同时发生,不指先后
(2)说明两种正在发展或变化的情况,表示“随着”,表示时间的推移。
(3)表示“一边...一边...”
(4)强调两个动作紧接着发生。
(5)表示“虽然,尽管”。
(6)其他含义“正如,正像”,“作为”,“由于,因为”
4、before的用法
(1)一般意为“在....之前”“....才”,“....就”“还没有...”“免得”“不知不觉”“宁可,宁愿”,“否则,要不然”。
(2)It + will be/was + 时间段+before+一般现在时/一般过去时。在肯定句中,意为“多长时间之后才”;在否定句中,意为“用不了多长时间就”。
5、until和till
(1)与肯定句连用,必须是延续性动词。
(2)与否定句连用,必须是非延续性动词,表示“直到...才,在....之前不...”。
注意:not until可用于强调句和倒装句
强调句:It is/was not until…that…倒装句:not until 放句首时,主句要部分倒装。
6、since的用法
(1)since后是非延续性动词,时间起点从该动作发生算起,意为“做某事多久了”;since后是延续性动词,时间起点从该动作结束算起,意为“不做某事已有多长时间”。
(2)It is/has been +时间段+since+一般过去时
7、表示“一......就......”的句型
(1)as soon as, once,immediately,directly,instantly,the moment,the minute等引导的从句都表示从句的动作一发生,主句的动作随即发生,常译作“一...就....”,这类从句中,经常用一般现在时态代替将来时态。
(2)on doing sth.或“on one’s+名词”作时间状语。
8、有些名词和副词可以起连接词的作用,引导时间状语从句。
注意:时间状语从句中不用将来时态。若要表示将来时间,可用一般现在时态表示。但when引导名词性从句时,从句中要使用将来时。
二、地点状语从句
1、地点状语从句由where,wherever引导。
注意:where与where的区别:Where表特定的地点,而wherever表示非特定的地点。
Wherever=to/at any place where
2、地点状语从句与定语从句的区别
Where引导定语从句时,从句前应有一个表示地点的名词作先行词;而状语从句前则无先行词。
三、原因状语从句
引导词:because, since,as, now that, not that…, but that…, seeing that, considering that, in that
注意:for也可以表示原因,属并列连词,但不是说明直接原因,而是对某种情况加以推断,用于表示补充说明理由。
四、目的状语从句
引导词:so, so that, in order that, that, to the end that(以便,为了),in case,for fear that,lest(以免,以防),
目的状语从句中通常有情态动词can,could,may,might,should,would等。
注意:1、in case 还可表示“万一,假如”。
2、目的状语从句可以用so as to, in order to 等不定式代替,但主句和从句的主语必须一致。
五、结果状语从句
引导词:so...that(如此...以至于....),such...that(如此...以至于...),so that(结果是),with the result that(所以,结果是)
注意:(1)so...that与such...that的区别
So+形容词such+a/an+形容词+单数名词
So+形容词+a/an+单数名词such+形容词+复数名词
So+副词such+形容词+不可数名词
So many/few+复数名词
So much/little+不可数名词
(2)so that引导的目的状语从句与so that 引导的结果状语从句
目的状语从句一般使用情态动词,结果状语从句一般不使用情态动词;
结果状语从句常常用逗号与主句分开。
(3)so...that与so...as;such...that与such...as
So...that/such...that为结果状语从句;so...as/such...as为定语从句。
六、条件状语从句
引导词:if(如果),unless(除非),if only(只要,但愿),only if(只有),in case(万一),suppose/supposing(that)
(假设),provided/providing(that)(只要,假若),on condition that(要是,在...条件下),so/as long as(只要),(let's/let us)say(假设)
七、方式状语从句
引导词:as(像...一样,正如....),as if/as though(好像,宛如)
注意:1、固定句型A is to B what C is to D.意为“A对B而言正如C对D一样”。
2、as if, as though引导的从句若与事实相反,用虚拟语气;若与事实相符,不用虚拟语气。
八、让步状语从句
引导词:though/although/as(虽然,尽管),even if/though(即使,尽管),whether/no matter whether...or(not)
(不管...是否,不管是....还是)wh-ever/no matter wh-(无论...)
注意:(1)though,although,as的区别
A、Though,although的主句中可以用yet, still, nevertheless,但不可使用but。
B、though引导的从句可以倒装,也可以不倒装;as引导的从句必须倒装;although引导的从句不能倒装。
其结构为:形容词/分词/副词/动词原形/名词(无冠词)+as/though+主语+谓语……
(2)though可用作副词,放在句末,意为“不过,但是”。Although无此用法。
(3)某些短语也引导让步的从句或短语,意为“尽管”,如:in spite of the fact that, despite the fact that, regardless of(the fact that)
九、比较状语从句
引导词:as...as(和...一样),not as/so...as(和...不一样),than(比),the more...the more...(越...越...)
十、状语从句中的省略问题
1、在状语从句中如果主语与主句的主语一致,同时从句中又含有系动词be,则通常可省去从句的主语和系动词be,留下其余部分。
2、若状语从句中主语是it, 动词是系动词be, 则通常可省去主语it及系动词be,留下其余部分。
专题三:名 词 性 从句
一、that 从句
1、主语从句
(1)that从句作主语时,常用it作形式主语,常见的句型有:
It+be+形容词(obvious, true, natural, surprising,good,wonderful,funny,possible,likely,certain,probable,etc.)+that从句
It+be+名词词组(no wonder, an honor, a good thing, a pity, no surprise, etc.)+that从句
It+be+过去分词(said, reported, thought, expected, decided, announced, arranged, etc.)+that从句
(2)that可以省略,但that从句位于句首时,that不能省略。
2、宾语从句
(1)常见的可以接that从句作宾语的动词有see, say, know, imagine, discover, believe, tell, show, think, consider, be sure, be afraid等。在可以接复合宾语的动词之后,如think, make, consider等,可以用it作形式宾语。
(2)That从句一般不能充当介词宾语,偶尔可作except, in 的宾语。
3、表语从句(that不可省略)
4、同位语从句
连词that引导同位语从句时,应在某些抽象名词之后,如:fact, hope, desire, thought, suggestion, idea, news, problem, possibility等,对前面的名词起补充说明的作用,that在从句中不担当任何成分,不能省略。
二、whether/if从句
1、在表语从句和同位语从句中只能用whether不能用if;当主语从句放于句首时,只能用whether不用if;当it作形式主语,主语从句放在句末时用whether或if均可;discuss后引导宾语从句时,必须用whether。
2、在宾语从句中:
(1)及物动词后:whether从句中不能有否定式,宾语从句为否定句时用if;if不能与or not连用,但可以用whether or not;whether后可以加不定式。
(2)介词后:只能用whether,不用if。
三、特殊疑问词引导的从句
1、主语从句:特殊疑问词引导主语从句时,常用it作形式主语。
2、宾语从句
(1)常见的能接特殊疑问词引导的宾语从句的动词有see, tell, ask, answer, know, decide, find out, imagine, suggest, doubt, wonder, show, discuss, understand, inform, advise等。
(2)作介词宾语。
3、同位语从句、表语从句
四、名词性关系从句
What=the thing(s)
which/that
whoever=anyone who
whichever=anyone/anything that
whatever=anything that
where=the place where
when=the time when
五、名词性从句的几个难点
(一)that不可省略的情况
1、主语从句,that从句置于句首时;
2、当一个句子有两个或多个并列的宾语从句时,引导第二和以后几个从句的that不可省略;
3、由it作形式宾语时,that引导的宾语从句中,that不可以省略。
(二)wh-ever与no matter wh-的用法区别
Wh-ever既可引导名词性从句,又可引导让步状语从句;而no matter wh-只能引导让步状语从句。
(三)as if/though, because, why可以引导表语从句
注意:because引导的表语从句,主语不能是reason或cause,而且since,as不能引导表语从句。
(四)that引导的同位语从句与关系代词that引导的定语从句的区别
That引导的同位语从句成分是完整的,that在从句中不担当任何成分;that引导的定语从句成分是残缺的,that在从句中充当主语、宾语或表语。
专题四 :动 词 的 时 态 和 语 态
一、一般现在时
1、表示经常发生的习惯性的、现在反复出现的动作或状态,常用的时间状语有:always,usually,seldom, sometimes, every day, now and then, once a week等。
2、表示眼下或目前等现在时间所发生的动作或存在的状态,这种状态带有一定的持续性。
3、表示客观事实或普遍真理。
4、书报的标题,故事的叙述,小说、戏剧、电影等情节介绍,图片的说明等。
5、时间表、时刻表、日程表、节目单、课程表等按规定将要发生的动作,只限于go, arrive, leave, start, stay, return, begin, come等动词。
6、在时间、条件、方式、让步状语从句中,表示将来的动作。
注意:一般现在时可以用于定语从句或宾语从句中表示将来。
7、用在某些表达中,表示现在正在发生的动作或存在的状态。
Here comes the bus!How it rains!
二、一般过去时
1、表示在过去某一时间点发生的动作或所处的状态,与现在没有关系。常用的时间状语有:yesterday, last night, at that time等。
2、表示在过去某一段时间里反复出现的动作或状态,与现在没有关系。
3、用used to do或would do表示过去经常或反复发生的动作。
4、有些情况发生的时间没清楚表明,但实际上是“刚才,刚刚”发生的,属于过去时间,应使用过去时态。常见的有I didn’t know…或I forgot…等。
5、一般过去时可与today, this week, this month等时间状语连用。
三、一般将来时
1、will/shall do
(1)表示将来会出现的动作或状态。常用的时间状语:this evening, tomorrow, next week/month…,at the end of this term, in a few minutes等。
(2)表示将来经常发生的动作。
(3)表示事物的固有属性或必然趋势、倾向。
(4)表示说话过程中做出某种决定。
注意:条件状语从句中的will表示“决心,意愿”,此时will是情态动词表示意愿。
2、be going to do
(1)表示已经决定或安排要做的事。
(2)表示根据某种迹象认为在最近或将来将要发生的事。
3、be to do
(1)表示约定、计划或按职责、义务要求即将发生的动作。
(2)表示说话人的意志、意图、职责、义务、命令。
(3)表示注定要发生的事情。
4、be about to do
(1)表示即将发生的动作,意为“正要,即将”。
(2)不可与表示具体的将来时间的副词或副词性短语连用,但可以同由as或when引导的时间状语从句连用。
5、某些动词的现在进行时表示即将发生的动作。
四、过去将来时
1、would/should do表示从过去某一时间来看将要发生的动作或将要存在的状态。通常用于其主句的谓语为过去时态的宾语从句中。
2、were/was to do 表示过去将来时间的安排,如果这个安排后来被取消,没有实现,则用was/were to have done表示。
五、现在进行时
1、表示说话时正在进行而尚未完成的动作或状态。
2、表示现阶段一直在进行的动作,但说话时不一定正在进行。
3、有时可表示即将发生的动作(只限于go, come, stay, leave, start, begin, arrive, return, fly, drive等动词),这时常有一个表示将来时间的状语。
4、常与always, forever, constantly, continually, all the time等时间副词连用,表示反复发生的或习惯性的动作,常表示不满、抱怨或赞赏等情感。
5、有些表示感觉、情感的动词不能用进行时,它们是:know, understand, love, like, hate, feel, desire, wish, want, refuse, remember, hear, see, have等, 这些动词一般不用进行时,通常用一般现在时态,表示说话时发生的动作。
六、过去进行时
1、表示过去某一时刻或某一时间内正在进行的动作。这一特定的过去时间通常有时间状语(从句)或由上下文来表示。
2、表示过去某一阶段一直在进行的动作。但说话时不一定正在进行。
3、表示从过去某一时间的角度看将要发生的动作,用于某些动词。(见现在进行时3)
4、与always, frequently等副词连用,表示感情色彩。
七、将来进行时
1、表示在将来某一时刻或某一时间段正在进行的动作。
2、表示根据计划或安排在将来某一时刻正在进行的动作。此时一般有具体的时间状语。
3、表示将来某一时刻自然发生的事,而不是人为安排要做的事。
4、表示有礼貌地询问对方的打算,语气比较委婉。
八、现在完成时
#FormatImgID_2#
1、表示过去发生的某一动作对现在造成的影响或结果。常用的状语有already, yet, just等。
2、表示过去已经开始,持续到现在,而且还可能继续下去的动作状态。往往和表示一段时间的状语连用,如today, this week, lately, recently, in the past few days, since, for a long time等。
注意:(1)非延续性动词在肯定句中不能与表示一段时间的时间状语连用。
(2)此类动词在否定句中则可以与表示一段时间的时间状语连用。这类动词有:begin, leave, go, borrow, come, return, born, die, buy, arrive。
3、在时间或条件状语从句中,现在完成时代替将来完成时,表示将来某个时刻之前已经完成的动作。
4、现在完成时和一般过去时的区别
现在完成时:表示某一已完成的动作对现在造成的影响或结果,强调的是现在的情况,不能喝表示过去的时间状语连用。
一般过去时:只单纯表示过去的动作或状态,和现在不发生联系。它可以和表示过去的时间状语连用。
九、现在完成进行时
1、表示从过去某时开始一直延续到现在的动作,可能刚刚停止,也可能还在继续进行。
2、重复的动作表示感情色彩。表示一直到说话时为止的一段时间内一再重复的动作。
3、现在完成时和现在完成进行时的区别
(1)表示动作已完成,着重结果;现在完成进行时表示动作的进行,强调动作的持续性。
(2)状态动词、知觉动词或情态动词如:see, feel, know, love等,不用于现在完成进行时,但可用于现在完成时。
十、过去完成时
1、表示在过去某一时刻或动作以前已经完成了的动作,即“过去的过去”。
----|-----------|----------|-------->
过去 完成过去 现在
注意:在含有时间状语从句的复合句中,若两个动作紧接着发生,则不需用过去完成时,尤其是在含有before和after的复合句中,常用一般过去时代替过去完成时。
2、表示未曾实现的希望、打算、意图、诺言等。常用had hoped/ planned/ meant/ intended/ thought/ wanted/ expected等或用上述动词过去式接不定式表示即:hoped/ planned…+to do。
3、过去完成时用于hardly…when, no sooner…than等固定句型中。
十一、不能用被动语态的情况
1、there be 结构及所有的不及物动词或词组充当谓语时,无被动语态。
2、系动词无被动语态。
3、一些表示状态的及物动词,如cost, have, own, possess等不能用被动语态。
4、表示“希望、意图”的动词,如wish, want, hope, like, love,hate等不能变被动语态。
5、当及物动词leave, enter, reach等的宾语是表示地点和处
十二、主动形式表被动意义
1、某些动词形式上主动,但含有被动意思,往往表示主语本身的性质,而且主语应该是事物。
2、在“have+宾语+to do”结构中,当不定式的逻辑主语在句中出现时,不定式用主动语态,否则用被动语态。
3、在“be+形容词+to do”中,不定式的逻辑宾语是句子的主语,用主动表被动。
4、在某些词组中,用动词的主动形式表被动。
(1)be worth doing
(2)want, require, need后面的动名词用主动形式表示被动含义。
(3)with复合结构
十三、被动形式表示主动意义的几种情况
be seated(坐着), be hidden(躲藏),be lost(迷路),be drunk(喝醉),be dressed(穿着)
专题五:情 态 动 词
一、can和could
1、can的用法
(1)表示体力和脑力方面的能力。
(2)表示对现在的动作或状态进行主观的猜测,主要用在否定句和疑问句中。
(3)表示可能性,理论上的可能性,意为“有时候可能会”,可用于肯定句。
(4)表示允许,意思与may接近。
(5)表示说话人的推测、怀疑、惊异、猜测或不肯定等,主要用于否定句、疑问句或感叹句中。
(6)can的特殊句型
cannot…too / enough表示“无论怎么...也不过分”“越...越好”
cannot but+ do sth.表示“不得不,只好”
2、could的用法
(1)表示能力,指的是过去时间。
(2)表示允许,指的是过去时间。
(3)表示可能,可以指过去时间,也可以指现在时间,表示语气缓和。
(4)委婉客气地提出问题或陈述看法,指的是现在时间。主要用于疑问句,回答时用can。
3、can与could的区别
can表推测时只用于否定句和疑问句(could无此限制)。couldn’t的可能性比can’t小。
4、can与be able to的区别
(1)现在时:无区别,但后者不常用。
(2)完成时;can没有完成时,此时要用have(has,had)been able to。
(3)将来时:can没有将来时,要用will be able to。
(4)过去时:could表示一般能力,was/were able to 表示在具体场合通过努力成功做成某事的能力。
二、may 和might
1、may的用法
(1)表示询问或说明一件事可不可以做。
(2)表示一件事或许会发生或某种情况可能会存在,通常用在肯定句和否定句中。
注意:表示可能性时,can’t语气强,表示“不可能”,may not语气弱,表示“可能不”。
2、might的用法
(1)表示询问或允许,指的是过去时间。
(2)表示可能发生的事,可以指过去时间,也可以指现在时间,语气更加不肯定,可能性比may小一些。
3、may与might的特殊用法
(1)“may+主语+动词原形”表示祝愿。
(2)“may/ might well+动词原形”表示(完全)能,很可能。
(3)“may/ might as well+动词原形”表示最好,满可以,倒不如。
(4)may be 是“情态动词+系动词be”结构,表示“可能有,可能在”,否定式为may not be。
maybe是一个词,为副词,意为“大概,或许,可能”,在句中作状语。
三、must的用法
1、表示“必须”,多强调说话人的主观看法。
2、must和have to 的区别:
(1)must表示说话人的义务或说话人主观认为“必须,应当”做某事;have to表示由于某种外界原因而“必须,不得不”做某事。即must侧重说明主观看法,have to强调客观需要。
(2)must只有一种形式,可用于现在、过去或将来时,但have to有不同的形式,可用于不同的时态。
(3)在否定句中,don’t need to, don’t have to, needn’t表示没有义务;mustn’t表示禁止。
3、must的否定形式must not/ mustn’t 意为“不许,禁止”,表示绝对禁止。若表示“没必要,不必”,应使用needn’t或don’t have to。
注意:对must作否定回答时,不用mustn’t,用needn’t或don’t have to。
4、must 表示“偏偏”,指令人不快的事情。
5、must用来表示推测,意为i“准是,肯定是”,一般用于肯定句,肯定程度比may,might大的多。
四、need的用法
1、need用作情态动词,后面接动词原形,通常用在否定句和疑问句中。
2、回答need时,肯定回答用must,否定回答用needn’t或don’t have to。
3、need用作实义动词时,有时态、人称和数的变化,后面加to do。
4、need to do和need doing
need to do中不定式的逻辑主语就是主句的主语;need doing是主动形式表示被动含义,即need前的主语就是need后面的动词所表示的动作的承受者。
注意:want和require作“需要”讲时,和need的用法相同。
5、needn’t have done与didn’t need to do
needn’t have done表示过去本不必做但实际上却做了某事
didn’t need to do表示过去不必做而实际上也没做某事
五、dare的用法
1、dare用作情态动词,后面接动词原形,通常用在否定句和疑问句和条件句中;它没有人称和数的变化,但有过去式(dared)。
2、dare用作实义动词时,有时态、人称和数的变化,后面加to do。
注意:(1)I dare say意为“我认为,我相信,很可能”。
(2)dare用作实义动词时,表示“敢冒(危险),不俱”。
(3)dare可用于激将或挑战。例:He dared me to jump down.
六、will和would
1、will的用法
(1)可以表示主观意志、意愿,可用于各种人称。
(2)可以表示经常性、习惯性、倾向性等,意为“经常,惯于,总是”。
(3)表示命令(说话这确信命令一定会得到执行)或允诺。
(4)will可用于祈使句的附加疑问句。
(5)用于疑问句,表“邀请,请求”,常与第二人称you连用。
2、would的用法
(1)作为will的过去时态,用于过去时中,表示主观愿望或意志,意为“愿意,执意”。
(2)用与第二人称,表示谦恭的请求或征求意见,比will更为客气。
(3)表示过去的习惯,后接动词原形,意为“总是,总会”。
(4)would表意愿用于词组中。
Would like “喜欢,想要”(=would love)
Would rather “宁愿”
七、shall和should
1、shall的用法
(1)shall用于第一、三人称陈述句中,表示说话人征求对方的意见或向对方请示。
(2)shall用于第二、第三人称陈述句中,表示说话人给对方的命令、警告、允诺或威胁。
(3)用于所有人称,表示规章、法令、预言等,可译为“必须”。
2、should的用法
(1)表示义务、责任或劝告、建议、命令等,意为“应该”。
(2)表示有一定根据的推测、推论或可能性,意为“可能,该”(肯定的语气没有must表推测时强)。
(3)多用于疑问句中,表示惊讶、难以相信或不应该的事。
(4)ought to和should的比较
A、ought to也可以表示推论、可能性,和should用法一样。
B、在省略回答中,ought to中的to可以省略。
C、should和ought to表示做正确的事情或理应做的事情。
be supposed to 意为“被期望,应该”,表示被期望发生或根据安排、要求做某事,或认为做某事是正常的。
八、had better 意为“最好”,’d better 为其缩写形式,其后续跟动词原形。
注意:had better 的否定形式had better not。
九、used to “过去常常”,仅用于过去时态中,通常用于所有人称。
1、used to +动词原形,表示过去(有规律的)习惯或过去某一时期的的状况,但现在已不存在。
2、其反意疑问句简略回答中,也有两种形式:didn’t ,use(d)n’t
3、used to 和would的区别
(1)used to 可表示过去经常发生的动作或存在的状态,而would仅表示过去习惯性或重复性的动作。
(2)used to 强调过去的行为同现在的对比,含有“过去如此,现在已不再这样了”之意。Would仅表示过去习惯性动作,没有预先在对比的含义。
(3)used to不能跟表确定时间短的时间状语连用。
(4)used to 可用于无人称句和存在句,而would则不可。
4、used to与be used to do和be used to doing
(1)used to表示“过去常常”隐含现在不这样了,其中to是不定式符号,后跟动词原形,仅用于过去时态。
(2)be/get/become used to 表示“习惯于”时,意为“变得习惯于“或“开始习惯于”。
(3)be used to do表示“被用来”。
十、情态动词后的某些动词形式
1、情态动词+have done
(1)“must+have+done”表示对过去事情的肯定推测,译成“一定做过某事”,该结构只用于肯定句。
(2)“can't+have+done”表示对过去事情的否定推测,译成“不可能做过某事”。
(3)“can+have+done”表示对过去行为的怀疑,用于疑问句,译成“可能做过……吗?”
(4)“could+have+done”是虚拟语气,表示对过去事情的假设,意思是本来能够做某事而没有做。
(5)“may+have+done”表示对发生过的事情的推测,意思是“可能已经”或“也许已经”,用于肯定句中。
(6)“might+have+done”表示对过去事情的推测,might与may意思相同,多用于虚拟语气结构中;还可以表示“本来可能……”。
(7)“would+have+done”虚拟语气,表示对过去事情的假设,意思是“本来会做”。
(8)“should+have+done”意思是“本来应该做某事,而实际没做。” “shouldn't + have+done”表示本来不应该做某事,而实际做了。含有指责对方或自责的含意。
(9)“ought to+have+done”表示过去应该做而实际并没有做,译成“理应做……”,往往表示遗憾。与“should+have+done”用法基本一样。
(10)“need+have+done”表示本来需要做某事而没有做。“needn't+have+done”则表示“本来不需要做某事而做了”。
2、情态动词+be doing:表示对现在正在做的事情的推测。
十一、含有某些情态动词的反意疑问句
1、must
当must表示命令时,反意疑问句用needn’t。
当must表示推测时,反意疑问句与实际情况保持一致,即与把must删掉后的陈述句的反意疑问句保持一致。
2、can’t
当can’t表示没能力做某事时,反意疑问句用can sb.?
当can’t用于表推测时,反意疑问句由实际情况决定,即由去掉can’t后的真实陈述句决定。
专题六:虚 拟 语 气










专题七:非 谓 语 动 词













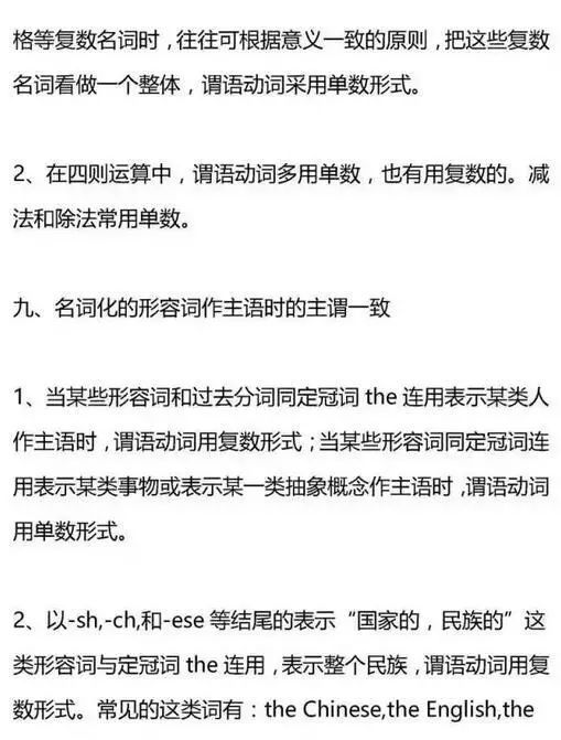
专题八:主 谓 一 致














专题九:倒 装





专题十:强 调









set out和set off区别
set off 可以表示“启动什么东西,让它开始工作”。set out 可以表示“引起爆炸”,还可以表示“衬托,显示出美丽”。set out 的一个常用含义是“有特定目标并开始准备为实现目标行动”,set off更含开始(旅行、赛跑等)的意思。
set out和set off的区别及例句一、意思不同
set off 可以表示“启动什么东西,让它开始工作”。
例句: Lily opened the door and set off the alarm. 莉莉一开门,警报就响了。
set out 可以表示“引起爆炸”,比如:放烟花set off fireworks。
例句:We set off some fireworks to celebrate the New Year. 我们燃放烟花庆祝新年。
Set off 还可以表示“衬托,显示出美丽”
例句:Her red dress was set off by a golden belt. 那条金色的皮带很好地衬托了她的红裙的美丽。
表达set someone off 的意思是“引起某人做某事”
例句:Just mentioning her ex-boyfriend could set her off crying. 只要一提起她的前任男友,她就会哭个不停。
Set out 的一个常用含义是“有特定目标并开始准备为实现目标行动”,也就是我们中文中通常所说的“立志于做…”。
例句:Mary set out to be the first girl to run the London Marathon in her school. 玛莉立志要成为学校第一个参加伦敦马拉松赛的女孩。
Set out可以表示“清晰地说明或写明什么事情”
例句: I set out the reasons for applying for this job. 我说明了申请这份工作的原因。
Set out 还可以表示“摆设、陈列”
例句:Can you set out the chairs as shown in the plan? 你能按图纸设计摆好椅子吗?
二、动词意思不同
set off v. 出发,动身,使爆炸,引起,使爆发,抵销,分开,衬托
(1)set off a chemical reaction.发生化学反应
(2)set off a bomb.***爆炸
set out v. 出发,着手,动身,安排
If youset out to do something, you start trying to do it.假如你准备着手做一些事情时,你要尽力去尝试。
三、后接短语形式不同
set out 后接to do.动身做某事,开始做某事。
例句:He has achieved wha the set out to do three years ago. 他已经实现了他3年前的奋斗目标。
set off 是表示“动身出发使某某爆炸”后面直接接名词。
例句:The arrival of the charity van set off a minor riot as villagers scrambled for a share of the aid.救济物资车的到来引发了小小的骚乱,村民们争先恐后地想抢到一份援助物资。
my和mine的用法区别
my和mine都是物主代词,都表示“我的”的意思。但my是形容词性物主代词,mine是名词性物主代词,从它们的名字就能看到区别。my:形容词性,修饰名词,后面必须加名词;mine:名词性要单独使用,后面不能再加名词。
1、my[ma?] 我的:后面必须加名词。例句分析:
Don’t touch my mobile phone please!别动我的手机!
That handsome man is my boyfriend.那个帅哥是我的男朋友。
2、mine[ma?n] 我的:相当于“my+名词”的组合。例句分析:
That handsome man is mine.那个帅哥是我的(男朋友)
It is my gift.这是我的礼物。=It is mine.这是我的(礼物)
my(我的)是形容词性主代词。mine(我的什么东西)是名词性物主代词有单数形式。
高中英语语法知识点相关文章: